交行更正分红公告 一字之差引关注

来源:中华国际 | 2026-04-01 00:00:00
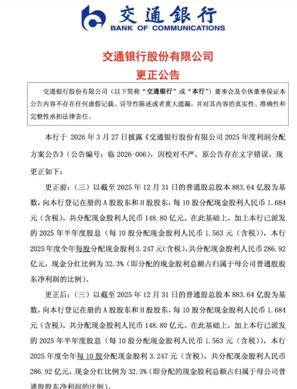
交行更正分红公告 一字之差引关注 关键词: 2026-04-01 10:14:30  快科技 3月31日,交通银行发布了一份更正公告,承认在3月27日披露的2025年度利润分配方案中因校对不严导致关键文字出现严重偏差。此前的公告将每10股分配现金股利3.247元误写成了每股分配3.247元,这一笔误直接导致分红金额在账面上相差了十倍,引发了投资市场和广大股民的高度关注。交通银行在补充公告中表示,对上述错误给投资者带来的不便深表歉意,并承诺将进一步加强信息披露的编制与复核工作,确保未来的披露质量更加严谨。根据交行发布的正式分配方案,以截至2025年底的总股本为基数,计划向A股和H股股东每10股分配现金股利1.684元,共计分配148.80亿元。如果加上已经派发的半年度股息,交通银行2025年度全年共分配现金股利达286.92亿元,现金分红比例达到32.3%。从交行近期披露的2025年年报来看,该行的经营状况保持稳健。报告期内实现营业收入2650.71亿元,归属于母公司股东的净利润为956.22亿元。 (责任编辑:zx0176)
2026-04-08 16:52:00 独家|阿里组织架构调整:通义实验室升级为事业
2026-04-08 16:40:00 张丰毅70岁像小伙,不输52岁段奕宏!日常作息曝光,有个东西少吃
2026-04-08 15:50:00 买二手商品能七天无理由退货吗?法院这样判
2026-04-08 00:00:00 金价大涨!油价暴跌!美伊局势影响市场
2026-04-08 00:00:00 江门:张雪机车背后的隐形冠军 侨乡供应链的崛起
2026-04-08 11:25:00 OpenAI联创Greg Brockman:Sora先下桌,Super A
2026-04-08 00:00:00 韩国股市涨5%触发熔断 停火消息提振市场
2026-04-08 00:00:00 国台办回应张雪机车岛内引热议 大陆制造获全球认可
2026-04-08 10:15:00 DeepSeek突然更新:专家模式实测效果惊艳,V4要
2026-04-08 10:22:00 惊!华语顶流天王周杰伦被扒疑似多处抄袭?请你来听一下算不算!